beat365正版唯一官方网站物理与电子信息工程学院联合网易有道信息技术有限公司举办「第一届网易有道杯创意AI电子设计竞赛」。竞赛面向全院学生,以“低门槛、强实践、重创新”为原则,通过实战项目提升硬件设计、编程开发及团队协作能力,助力学生职业发展。
本次竞赛旨在通过“基于 ESP8266 的 Arduino 开发板设计与应用” 实战项目,引导学生掌握 PCB 设计、焊接调试、Arduino 编程及无线网络通信等核心技能,提升电子信息领域实践能力;通过团队协作完成硬件设计与软件开发任务,强化创新思维与工程素养;依托网易有道企业资源与学院实验室支持,搭建 “学、训、赛” 一体化平台,降低参赛门槛,激发学生对电子设计与编程技术的兴趣;通过奖项激励与国家级赛事推荐机制,增强学生职业竞争力,为电子、计算机、机器人等相关领域输送兼具理论基础与实践能力的复合型人才。
本次竞赛以小组形式开展,每队由1-3 名学生自由组队,需在2025 年 5 月 29 日前完成组队及报名。比赛分为硬件设计与软件开发两个核心环节:
01硬件设计:
参赛团队需基于赛事提供的原理图、物料清单及元器件库,完成PCB 绘制、优化 ADC 采样模块、设计板载传感器接口(支持免接线插拔 / 焊接),并满足双层板设计(尺寸≤10cm×10cm)、强弱电分离、安全布线等要求,同时在电路板丝印层标注学校 LOGO 及个人姓名。
02软件开发:团队需从宿舍限电开关、智能门禁系统等8 大应用场景中选题,或自主设计创新性方案,运用 Arduino 编程及 WiFi 通信技术,实现智能化功能(如远程控制、数据采集与发布等)。
03作品提交:
需在2025 年 6 月 25 日前提交开发板实物、设计文件(原理图、PCB 文件等)、程序代码及相关文档(设计说明、调试报告等),其中实物需现场提交至指定实验室,电子文档发送至指定邮箱。
04评审环节:通过初步筛选的团队需参与现场答辩,向评审小组展示作品并回答提问,最终根据作品创新性、技术实现度、现场表现等综合评定奖项。竞赛全程提供网易有道工程师线上线下培训(含PCB 设计、焊接调试、编程教学等),并建立微信群实时发布通知与技术支持。
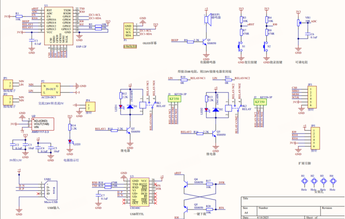
竞赛电路参考如下:
竞赛项目架构参考如下:



三、参赛人员
本次竞赛面向beat365正版唯一官方网站物理与电子信息工程学院全体学生,不限年级与专业,凡对电子、电路、编程感兴趣者均可报名参加。参赛学生需以小组为单位自由组队,每队至多3人,竞赛鼓励跨年级、跨专业协作,通过团队合作完成硬件设计与软件开发任务,共同提升实践能力与创新思维。
四、经费支持
(一)硬件部分: PCB投板费用由参赛学生自理,单次投板成本不超过30元; 95%以上常用电子元器件由学院提供(清单由网易工程师拟定),仅需一次性投入; 个性化选择的电子元器件费用由学生自行承担。
(二)场地与器材: 线下活动及作品制作场地设于学院相关实验室,免费提供焊接工具、万用表等基础器材。 (三)培训支持: 网易有道派遣资深工程师开展全程培训,培训费用由企业承担,学生无需付费。
五、时间安排

六、奖励设置
(一)按参赛作品数量比例评选,均由网易有道发放荣誉证书,具体为: 一等奖(10%):荣誉证书+待定奖品; 二等奖(20%):荣誉证书+待定奖品; 三等奖(30%):荣誉证书+待定奖品; 优秀奖:凡提交作品的参赛学生均可获得,证书落款由学院与网易有道协商确定。
(二)进阶机会: 获奖作品可优先推荐至《中国国际大学生创新大赛——产业赛道》《大学生教具制作邀请赛》等国家级赛事;
获奖学生次年参与同类竞赛时,可优先获得参赛资格推荐。
七、加入方式
