各二级学院:
课程教学大纲是执行专业人才培养方案、实现培养目标的教学指导性文件,是组织教学、选编教材和进行教学质量评价的重要依据。为贯彻落实全国教育大会和新时代全国高等学校本科教育工作会议精神,加快建设高水平本科教育,着力推进课程内容更新,加强课程思政融合,推动课堂革命,提高人才培养质量。按照《beat365正版唯一官方网站课程教学大纲管理办法》(集师发〔2020〕173号)的规定开展课程教学大纲修订工作,现将有关事项通知如下:
一、修订对象
2024版人才培养方案(师范、非师范、专升本)中所有理论课程、实验课程、实践环节。
二、修订原则
各专业具体模板和要求参照《beat365正版唯一官方网站课程教学大纲模板》和本专业人才培养方案执行。修订大纲要遵循如下原则:
(一)学生中心
以促进学生发展为中心,将培养全体学生知识、能力和素质作为核心追求,从以“教”为中心向以“学”为中心转变。依据毕业要求制定教学大纲课程目标,教学内容、教学方法、考核内容与方式应支持课程目标的实现。能够恰当运用案例教学、探究教学、现场教学等方式,合理应用信息技术,提高学生学习效果,并通过科学合理的教学评价实时掌握学生的学习成效。
(二)产出导向
建立基于“产出导向”的课程教学大纲,积极推进课堂教学改革,促进课程目标的达成。在具体过程中,课程目标合理对应毕业要求指标点,并加以细分;依据课程目标设计或重组课程内容;课程内容与教学方式能够有效实现课程目标;课程考核内容、方式与评分标准能够证明课程目标的达成,进而支撑毕业要求的达成。
(三)深化课程思政
充分发挥课程思政教育功能,围绕立德树人的根本任务,充分挖掘课程思政元素、文化基因、思维方法和价值理念,有效实现专业教育与思想政治教育的有机融合、教学与育人的高度融合,使课程教学大纲能够进阶为课程育人大纲。
(四)持续改进
坚持持续改进,提高“以学定教”能力。聚焦学生的学习效果、实践表现和能力体现,定期对课程目标达成度进行有效评价。根据课程目标达成度的评价结果,持续改进课程教学内容、课堂教学方式方法及课程考核方式和成绩评定标准,形成持续改进的课程建设质量文化。
(五)严格对标
依据《普通高等学校本科专业类教学质量国家标准》、专业认证标准、各类课程建设标准和 2024版人才培养方案,特别是培养方案中的毕业要求,以及各门课程的性质、学分、学时、考核方式等内容开展课程教学大纲修订工作,科学制定符合本课程的课程目标、课程内容、教学方法和考核方式。
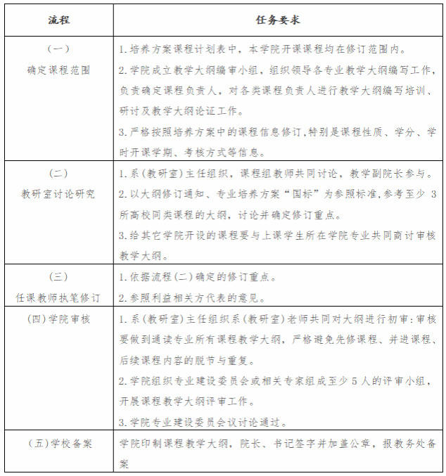
三、课程教学大纲修订程序
各学院课程教学大纲的研制、修订和审定过程须形成过程档案材料,具体修订流程如下表。

四、其他说明
(一)课程教学大纲需严格遵循培养方案规定,依据学校的课程教学大纲参考模板(附件 1、附件2),结合课程实际予以修订。
(二)按照修订流程,形成课程教学大纲过程档案材料并留存《beat365正版唯一官方网站课程大纲审核表》(附件3)。
(三)各二级学院请于11月29日前完成以上工作,同时报送教学大纲电子版汇编版及附件3、附件4到教务处备案。
(四)承担通识教育课程和教师教育必修课程的学院,于11月29日前将承担的通识教育课程和教师教育必修课程(师范专业)教学大纲电子版和附件3,附件4报教务处备案。每门通识教育课程提供1个师范专业和1个非师范专业的代表性教学大纲,每门教师教育必修课程提供1个师范专业的代表性大纲。
附件1+beat365正版唯一官方网站理论课程教学大纲参考模版.docx
附件2+beat365正版唯一官方网站本科实习实训类课程大纲参考模板v2.docx
附件3+beat365正版唯一官方网站课程大纲审核表.docx
附件4+各学院课程教学大纲完成情况汇总表.xlsx
教务处
2024年10月14日