首页 > 系内要闻 > 正文

计算机与大数据学院教师团队在第一届“余姚杯”中国高校智能机器人创意大赛教师赛中荣获佳绩

作者: 时间:2022-08-23 点击数:

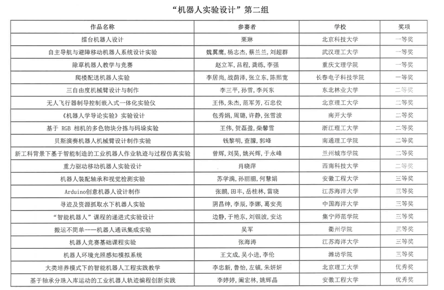
第一届“余姚杯”中国高校智能机器人创意大赛教师赛决赛于2022828日举行,计算机与大数据学院边静、于艳东、刘银波、安达老师在经过初赛、复赛层层选拔,战胜多所高校,最终脱颖而出,喜获全国三等奖。




Copyright© 2015 All Rights Reserved. 计算机与大数据学院版权所有