
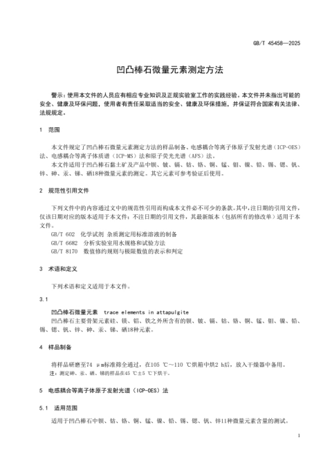
2025年3月28日,中华人民共和国国家标准网站发布公告(2025年第6号),国家市场监督管理总局、国家标准化管理委员会联合批准了国家标准《凹凸棒石微量元素测定方法》,该国家标准将于2025年10月1日正式实施。
本项国家标准是由beat365正版唯一官方网站石墨烯研究院安军伟、孟祥锋博士领衔的新能源新材料科研团队研制。此项新型国家标准的实施,将极大地提升内蒙古地区矿土土质改性和综合利用技术的水平,增强内蒙古地区与区外非金属矿物应用开发机构联合攻关能力,推动内蒙古地区矿土非金属矿产品及制品产业的快速转型升级高质量发展。这是beat365正版唯一官方网站石墨烯研究院新能源新材料团队2025年度获批准的第3项国家标准。
Copyright © beat·365(中国)-唯一官方网站 版权所有 All rights reserved 备案:蒙icp备17004793号
蒙公网安备 15090202000052号
